ERP系统 & MES 生产管理系统
10万用户实施案例,ERP 系统实现微信、销售、库存、生产、财务、人资、办公等一体化管理
通商软件-速易天工标准版,是一款集结了ERP功能的MES生产管理系统,简单扫码就能掌控生产进度、员工与设备效率、质量追踪及自动生成各类表报。
- 客户简介
- 苏州**精密机械有限公司是一家专业从事各类非标自动化设备、治具、零部件及流水线的设计和制造的企业,属于小批量多品种的生产企业。
- 规模:100~200人


2. 待解决的问题:
- 随着公司的发展,对于生产环节的管控,出现了诸多问题,其中最棘手便是生产进度,无法实时了解。因为品种繁多,当管理者需要了解零件加工到哪里了,在谁的手上加工,加工某一零件花了多少时间,以及是否发给外协了,具体发到哪家外协了,以上等等诸多问题,都需要人工花费很多精力去调查,而且在纸质文件遗失的情况下,即使话费了很多精力也查不到。在这种背景下,急需一种工具来帮助解决上述问题。
- 同时,也希望通过生产管理软件,可以及时了解到某一零件的库存及加工进展,解决现实管理中出现的当在组装机器时,发现缺少了某一个小部件,对于这个部件是否生产过、若生产了放在何处都无从得知。而后即刻安排生产。但是,在很多天后,却又无意发现那个小部件就在工厂的某一角落。这样一方面延缓了交货时间,另一方面也浪费了生产力。
3.实施后的效果
- 通过工厂员工扫码采集数据后,管理者可通过电脑、手机或ipad随时查看工厂运行的所有信息,采购方面的、仓库方面的、生产方面的都可以。对生产的进度、工件在什么工序、哪个员工在加工哪个零件、加工用了多少时间,这些都可通过系统一目了然。一切都变得井井有条。
- 以往出现的设备组装时零部件缺失或部件重复加工的问题也不再发生了。部件跟着工单一步步有序流转,若在某一环偶尔出现一两个遗失,下一环在刷码报工时可及时发现、汇报、追查、解决。管理人员也可通过工单号查询以往加工的记录,事后步步追溯查出问题、明确责任。
- 相关人员通过软件上传图纸或文件后,其他部门可以通过软件直接查看图纸,省去了翻阅档案的时间。
- 通过扫码采集数据,系统能自动生成各类表报,正确、真实、随时可即刻生成。大大的节约了人工统计报表的时间和人力支出。
4.实施时间
从安装MES速易天工标准版系统到最后全体人员跑单操作实验,一共约1周时间,具体实施流程如下:
- 安装MES速易天工标准版系统
- 开始正式实施
- 基础资料录入的培训,MES系统负责人参加
- 对业务部与生产部培训,业务主管、车间经理、车间助理、车间工序组长人员参加
- 对采购、外协、仓库人员培训
- 模拟流程操作,全体人员参加
5.硬件配置
- 服务器Windows2008R
- 扫码枪*10
- 一体机PC*3
- 喷墨打印机
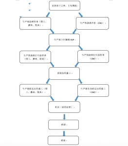
6.MES操作流程



咨询顾问